部活動地域移行の講話
沼津市内でも徐々に動きが見えてきた中学校の部活動地域移行。
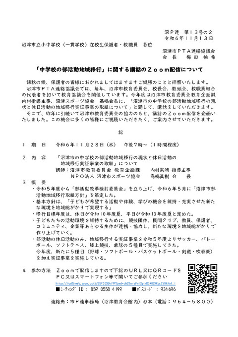
明後日11月28日(木)に、沼津市PTA連絡協議会主催の講演会がZoomで開催されます!▼

講師は沼津市教育委員会の方と沼津市スポーツ協会の高嶋会長。これまでの取組と現在行われている実証事業、今後の方針などのお話があるようです。
地域移行については、住んでいる地区や種目によっても動きが異なり、なかなか進捗が見えにくかったり実態が分かりにくいのも事実。この機会に、沼津の部活動改革のイマをチェックしてみよう!
↓↓↓
ZoomのURL:https://us06web.zoom.us/j/85905584199?pwd=uh83nnyFmi2gtn80XHZKEucZVHkYo4.1
ミーティングID : 859 0558 4199
パスコート : 934696
※★※★※★※★※★※★※★※★※★※★※★※★※★※★※★※★※★
ぬまスポの最新記事をライブドアアプリでお知らせ!
アプリダウンロード&ぬまスポフォロー方法はこちら↓↓↓
沼津市内でも徐々に動きが見えてきた中学校の部活動地域移行。
明後日11月28日(木)に、沼津市PTA連絡協議会主催の講演会がZoomで開催されます!▼

講師は沼津市教育委員会の方と沼津市スポーツ協会の高嶋会長。これまでの取組と現在行われている実証事業、今後の方針などのお話があるようです。
地域移行については、住んでいる地区や種目によっても動きが異なり、なかなか進捗が見えにくかったり実態が分かりにくいのも事実。この機会に、沼津の部活動改革のイマをチェックしてみよう!
↓↓↓
ZoomのURL:https://us06web.zoom.us/j/85905584199?pwd=uh83nnyFmi2gtn80XHZKEucZVHkYo4.1
ミーティングID : 859 0558 4199
パスコート : 934696
※★※★※★※★※★※★※★※★※★※★※★※★※★※★※★※★※★
ぬまスポの最新記事をライブドアアプリでお知らせ!
アプリダウンロード&ぬまスポフォロー方法はこちら↓↓↓
